チェビシェフフィルタは、
急峻な減衰特性を持つフィルタとして知られています。
しかし、
「リップルとは何か」
「なぜ急峻になるのか」
疑問に感じる方も多いのではないでしょうか。
この記事では、チェビシェフフィルタの特徴や仕組み、
バターワースとの違い、設計の考え方まで、
初心者向けにわかりやすく解説します。
チェビシェフフィルタとは
チェビシェフフィルタでは、
通過帯域の平坦さをあえて崩し、
リップル(変動)を許容することで、
カットオフ付近の減衰を
より急峻にしています。
つまり、
「平坦さ」と「急峻さ」はトレードオフの関係にあり、
チェビシェフは急峻さを優先したフィルタです。
リップルとは何か
リップルとは、
通過帯域のゲインが一定ではなく、
わずかに上下する現象のことです。
バターワースフィルタではリップルはありませんが、
チェビシェフフィルタでは意図的にリップルを許容することで、
より急峻な特性を実現しています。
なぜ急峻になるのか
チェビシェフフィルタでは、
通過帯域の平坦さを犠牲にすることで、
カットオフ周波数付近の減衰を急峻にしています。
これは、フィルタの極配置を調整し、
特定の周波数付近で強調(ピーク)を持たせるためです。
ボード線図での特徴

・通過帯域:波打つ(リップル)
・カットオフ付近:急激に減衰
・減衰:-40dB/dec(2次フィルタ)
チェビシェフフィルタでは、
カットオフ周波数は単純な-3dB点ではなく、
リップルの範囲を下回る点として定義されます。
Qとの関係
チェビシェフフィルタでは、
Qが高くなるため、
ピーク(リップル)が発生します。
バターワース(Q=0.707)よりも
Qが大きい状態と考えることができます。
バターワースとの違い
バターワース → 平坦(リップルなし)
チェビシェフ → リップルあり・急峻
メリット
・急峻な減衰
・不要な周波数を強く除去できる
デメリット
・通過帯域にリップルがある
・設計がやや難しい
どんなときに使う?
・ノイズ除去を重視する場合
・急峻なフィルタ特性が必要な場合
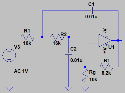
Sallen-Keyでの実現
Sallen-Key回路では、ゲインを上げることでQが大きくなり、
通過帯域にピーク(リップル)が発生します。
例えば、ゲインを約1.8とすると、
Qは約0.85となり、
バターワースよりも急峻な特性を持つフィルタとなります。

設計の考え方
- カットオフ周波数を決める
- リップル量を決める
- 回路定数を計算する
よくある誤解
リップルは悪い?
リップルは必ずしも悪いものではなく、
急峻な特性を得るためのトレードオフです。
常にチェビシェフの方が優れている?
用途によっては、
バターワースの方が適している場合もあります。
まとめ
・チェビシェフはリップルありのフィルタ
・急峻な減衰が特徴
・Qが高くピークが発生する
・用途に応じて使い分ける
理解を深めたい方はこちら
・ベッセルフィルタとは?:https://saigusalife.com/elec/bessel-filter-basics/
・Q(品質係数)とは?:https://saigusalife.com/op-amp/quality-factor-q-filter/
・バターワースフィルタとは?:https://saigusalife.com/op-amp/butterworth-filter-q-0-707/
・Sallen-Keyフィルタとは?:https://saigusalife.com/op-amp/sallen-key-filter/
・ローパスフィルタとは?:https://saigusalife.com/op-amp/low-pass-filter/
